You are here:
Home
Configuring a Spectrometer
Principle Configuration
Search
Search
WissEl - Wissenschaftliche Elektronik GmbH
The leading manufacturer of Mössbauer instruments
-- Select a page --
119mSn Mossbauer Sources
57Co Mossbauer Sources
Accessories (CEMS)
Accessories (Low Temp)
Accessories to MBF-1100
AMP-1000 Main Amplifier
CEMS Equipment
CMCA-550 Data Acquisition
Configurations and List of Instruments
Configurations with Cable Interconnections
Configuring a Spectrometer
Contact
Data Acquisition Units
Data Evaluation Software
Dewar Vessels for He
Dewar Vessels for N2
DFG-1000
DFG-1200
DFG-500
Digital Function Generators
Dipstick for Measuring He Level
Downloads
Economy Configuration
Gas Dehydration Unit
Gas Mixing Unit
He/N2 Bath Cryostat
Helium Transfer Tube
High Temperature Equipment
High Velocity Drive Systems
High-Velocity Versions and Velocity Ranges
Home
HVS-2 High Voltage Supply
Imprint
LNC Controller 772
LND-45431 Proportional Counter
Low Temperature Equipment
MA-260S
MB Velocity Calibrator
MB Velocity Transducers
MB-500 Mossbauer Bench
MB-500 VT Vertical Track
MB-600 Bench with Cryostat
MBF-1100 Mossbauer Furnace
MDU-1200
Mechanical Setup
Minimum Configuration
Mossbauer Drive Units
Mossbauer Sources
MR-260
MR-260 A
MR-360
MRG-500
MVC-450 Laser Interferometer
MVT-1000
N2 Bath Cryostat
Optional Components to MB-500
Our Support on Location
Overview (Drive Units)
Overview (DFG)
Overview (Low Temp)
Overview (Radiation)
PEA-6 Preamplifier
PEA-6A Preamplifier
Power Supply
Principle Configuration
Radiation Protection Devices
Radiation Protection Safe
RiKon-5 CEMS Detector
RiKon-5 LNC Cryostat
RiKon-5 TT Low Temp CEMS
S-7029 NIM Bin with Power Supply
SA-1 Source Adapter
Shielding Elements
Shielding Materials
Source Gripper - Source Depository
Spares to MBF-1100
Standard Configuration A
Standard Configuration B
Standard Configuration C
Standard Configuration D
Standard Configuration E
Standard Configuration F
Standard Configuration G
TR-50 Temperature Controller
TR-55 Temp Controller (Low)
TR-55 Temp Controller (High)
Turbo Molecular Pump System
Home
Configuring a Spectrometer
More about: Configuring a Spectrometer
Principle Configuration
Configurations and List of Instruments
Configurations with Cable Interconnections
Minimum Configuration
Economy Configuration
Standard Configuration A
Standard Configuration B
Standard Configuration C
Standard Configuration D
Standard Configuration E
Standard Configuration F
Standard Configuration G
MB Velocity Transducers
More about: MB Velocity Transducers
MA-260S
MVT-1000
Mössbauer Drive Units
More about: Mössbauer Drive Units
MR-260
MR-260 A
MR-360
MDU-1200
MRG-500
Overview
Digital Function Generators
More about: Digital Function Generators
DFG-500
DFG-1000
DFG-1200
Overview
MB Velocity Calibrator
More about: MB Velocity Calibrator
MVC-450 Laser Interferometer with NIM Module
Data Acquisition Units
More about: Data Acquisition Units
AMP-1000 Main Amplifier
LND-45431 Proportional Counter
PEA-6 Preamplifier
PEA-6A Preamplifier + Main Amplifier
CMCA-550 Data Acquisition Module
HVS-2 High Voltage Power Supply
Low Temperature Equipment
More about: Low Temperature Equipment
He/N2 Bath Cryostat
N2 Bath Cryostat
TR-50 Temperature Controller
TR-55 Temperature Controller
Overview
Accessories
Dewar Vessels for He
Dewar Vessels for N2
Turbo Molecular Pump System
Helium Transfer Tube
Dipstick for Measuring He Level
High Temperature Equipment
More about: High Temperature Equipment
MBF-1100 Mossbauer Furnace
Accessories to MBF-1100
TR-55 Temperature Controller
Spares to MBF-1100
CEMS Equipment
More about: CEMS Equipment
RiKon-5 CEMS Detector
RiKon-5 LNC Cryostat
LNC Controller 772
Gas Mixing Unit
Gas Dehydration Unit
RiKon-5 TT Low Temperature CEMS
Accessories
Data Evaluation Software
Power Supply
More about: Power Supply
S-7029 NIM Bin with Power Supply
Mechanical Setup
More about: Mechanical Setup
MB-500 Mossbauer Bench
MB-500 VT Vertical Track to MB-500
MB-600 Mossbauer Bench with Cryostat Stand
Optional Components and Accessories to MB-500
Mössbauer Sources
More about: Mössbauer Sources
57Co Mossbauer Sources
119mSn Mossbauer Sources
SA-1 Source Adapter
Radiation Protection Devices
More about: Radiation Protection Devices
Radiation Protection Safe
Shielding Elements to MB-500
Shielding Materials
Overview
Source Gripper - Source Depository
High Velocity Drive Systems
More about: High Velocity Drive Systems
High-Velocity Versions and Velocity Ranges
Our Support on Location
Contact
Downloads
Imprint
Select your language
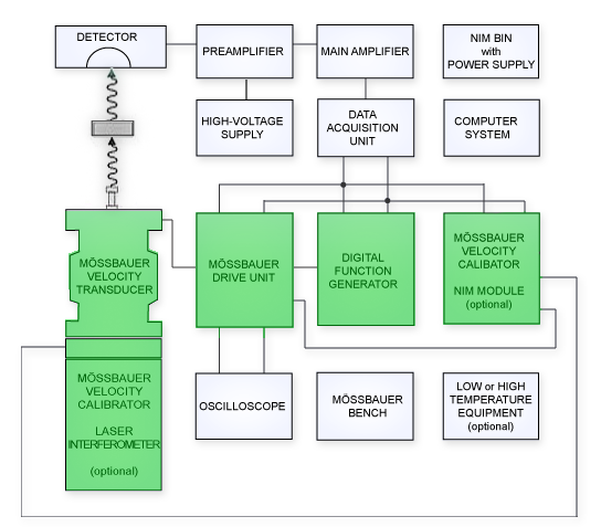
Principle Configuration
Details
Category:
Configurations
Published: 02 April 2026
Hits: 48
Overview
The Mössbauer System - the Core of the Spectrometer
Next article: Configurations and List of Instruments
Next
北京盛田嘉源科技有限公司 Beijing Sentinain Technology Inc. 京ICP备17067016号